- 核心思想与解决的问题
- 线程池详解
- 数据库连接池详解
- 两者核心区别与联系
- 最佳实践与常见误区
核心思想与解决的问题
共同点:池化技术
两者都是“池化技术”(Pooling)的典型应用,其核心思想是:资源的创建和销毁是有成本的,为了避免频繁地创建和销毁资源,提前创建好一批资源放入“池”中,使用时从池中获取,用完后归还给池,而不是直接销毁。

不同点:解决的问题
| 特性 | 线程池 | 数据库连接池 |
|---|---|---|
| 管理对象 | 线程 | 数据库连接 |
| 解决的问题 | 频繁创建/销毁线程的开销:创建线程需要调用操作系统内核,成本高。 资源耗尽风险:无限制创建线程会导致系统资源(CPU、内存)耗尽,引发 OOM。 并发控制:可以精确控制同时运行的线程数量,防止过多线程竞争资源导致系统性能下降。 |
频繁建立/关闭连接的开销:建立一个数据库连接需要经过 TCP 三次握手、认证等过程,非常耗时。 资源耗尽风险:无限制地与数据库建立连接,会耗尽数据库服务器的连接数上限。 性能瓶颈:连接的建立是应用层到数据库层的 I/O 操作,是主要性能瓶颈之一。 |
线程池 详解
线程池是管理一组工作线程的工具,它有效地管理和复用线程,提高了程序的性能和稳定性。
1 核心优势
- 降低资源消耗:通过复用已存在的线程,降低了线程创建和销毁造成的开销。
- 提高响应速度:当任务到达时,任务可以不需要等待创建线程就能立即执行。
- 提高线程的可管理性:线程是稀缺资源,如果无限制地创建,不仅会消耗系统资源,还会降低系统的稳定性,线程池可以进行统一的分配、调优和监控。
2 Java 线程池实现 (java.util.concurrent.ThreadPoolExecutor)
这是 Java 中最核心、最灵活的线程池实现,它通过构造函数的参数来配置线程池的行为。
public ThreadPoolExecutor(int corePoolSize,
int maximumPoolSize,
long keepAliveTime,
TimeUnit unit,
BlockingQueue<Runnable> workQueue,
ThreadFactory threadFactory,
RejectedExecutionHandler handler)
corePoolSize(核心线程数):- 线程池中长期存活的线程数量。
- 即使它们处于空闲状态,也不会被回收,除非设置了
allowCoreThreadTimeOut。
maximumPoolSize(最大线程数):- 线程池中允许存在的最大线程数量。
- 当任务队列满了,并且当前线程数小于
maximumPoolSize时,线程池会创建新的线程来处理任务。
keepAliveTime(线程空闲存活时间):- 当线程池中的线程数量超过
corePoolSize时,多余的空闲线程在等待新任务的最长时间。 - 超过这个时间,多余的线程将被回收。
unit是时间单位。
- 当线程池中的线程数量超过
unit(存活时间单位):TimeUnit类型,如TimeUnit.SECONDS。workQueue(工作队列):- 用于存放等待执行的任务的阻塞队列。
- 常见类型:
LinkedBlockingQueue(无界队列),ArrayBlockingQueue(有界队列),SynchronousQueue(不存储元素的队列)。
threadFactory(线程工厂):- 用于创建新线程的工厂。
- 可以自定义线程的名称、优先级、是否为守护线程等。
handler(拒绝策略):- 当任务队列满了,并且线程数达到
maximumPoolSize时,对新提交的任务的处理方式。 - 常见策略:
AbortPolicy(默认):直接抛出RejectedExecutionException异常。CallerRunsPolicy:由提交任务的线程自己来执行该任务。DiscardOldestPolicy:丢弃队列中最旧的任务,然后尝试再次提交当前任务。DiscardPolicy:直接丢弃任务,不做任何处理。
- 当任务队列满了,并且线程数达到
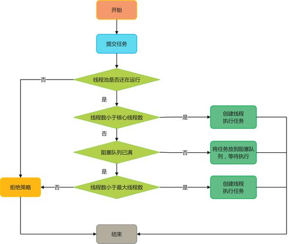
3 线程池工作流程
当一个新任务提交给线程池时,处理流程如下:
- 如果当前运行的线程数 小于
corePoolSize,则创建一个新线程来执行任务。 - 如果当前运行的线程数 等于
corePoolSize,但任务队列未满,则将任务放入队列中等待。 - 如果任务队列已满,且当前运行的线程数 小于
maximumPoolSize,则创建一个新线程来处理这个任务。 - 如果任务队列已满,且当前运行的线程数 等于
maximumPoolSize,则执行拒绝策略。
4 推荐使用:Executors 工具类
虽然 ThreadPoolExecutor 非常灵活,但为了方便使用,Java 提供了 Executors 工具类来快速创建预配置的线程池。

Executors.newFixedThreadPool(n): 创建一个固定大小的线程池。corePoolSize和maximumPoolSize相等,使用无界队列。Executors.newCachedThreadPool(): 创建一个可缓存的线程池。corePoolSize为 0,maximumPoolSize为Integer.MAX_VALUE,适合处理大量短生命周期的任务。Executors.newSingleThreadExecutor(): 创建一个单线程的线程池,确保所有任务按顺序执行。- ⚠️ 警告:
Executors.newCachedThreadPool和Executors.newSingleThreadExecutor在极端情况下(如任务提交速度远超处理速度)可能会导致队列无限增长,从而引发 OOM。在生产环境中,更推荐直接使用ThreadPoolExecutor进行精确控制。
数据库连接池 详解
数据库连接池负责管理和复用数据库连接,以减少建立和关闭连接所带来的性能开销。
1 核心优势
- 提高性能:复用已建立的连接,省去了每次建立连接的 TCP 握手、认证等过程,极大地提高了数据库操作的速度。
- 控制并发:限制与数据库的连接总数,防止因连接过多而压垮数据库服务器。
- 资源复用:避免了频繁创建和销毁连接对象所带来的资源浪费。
2 主流连接池实现
- HikariCP:目前性能最好的连接池,被 Spring Boot 2.x 及以后版本作为默认连接池,以其高性能、稳定性和简洁性著称。
- Druid:阿里巴巴开源的连接池,功能非常强大,除了高性能,还提供了强大的监控、统计和扩展功能(如防火墙、SQL 防注入等)。
- C3P0:一个老牌的连接池,曾经非常流行,但性能和功能现在不如 HikariCP 和 Druid。
3 连接池的核心配置参数 (以 HikariCP 为例)
jdbcUrl: 数据库连接的 URL。username/password: 数据库用户名和密码。driverClassName: JDBC 驱动类名。maximumPoolSize: 连接池中最大连接数,这是最重要的参数,通常设置为(核心数 * 2) + 有效磁盘数。minimumIdle: 连接池中保持的最小空闲连接数,通常设置为与maximumPoolSize相同,以保持池满。connectionTimeout: 等待连接池分配连接的最长时间(毫秒),超时后将抛出异常。idleTimeout: 一个连接在池中最大空闲时间(毫秒),超时后将被回收。maxLifetime: 一个连接在池中的最大存活时间(毫秒),超时后将被强制回收。leakDetectionThreshold: 连接泄漏检测阈值,如果一个连接被获取后,超过这个时间没有被释放,HikariCP 会将其标记为泄漏并打印警告日志。
4 在 Spring Boot 中使用
在现代 Java 项目中,尤其是在 Spring Boot 框架下,使用数据库连接池非常简单。
-
添加依赖:在
pom.xml中添加数据库驱动(如 MySQL)和 Spring Data JPA/MyBatis 等依赖,Spring Boot 会自动为你配置好 HikariCP。<!-- MySQL 驱动 --> <dependency> <groupId>mysql</groupId> <artifactId>mysql-connector-java</artifactId> <scope>runtime</scope> </dependency> <!-- Spring Data JPA --> <dependency> <groupId>org.springframework.boot</groupId> <artifactId>spring-boot-starter-data-jpa</artifactId> </dependency> -
配置
application.properties:在配置文件中设置数据库连接信息,HikariCP 的配置会自动生效。
(图片来源网络,侵删)# 数据源基本配置 spring.datasource.url=jdbc:mysql://localhost:3306/mydb?useSSL=false&serverTimezone=UTC spring.datasource.username=root spring.datasource.password=password spring.datasource.driver-class-name=com.mysql.cj.jdbc.Driver # HikariCP 连接池配置 spring.datasource.hikari.maximum-pool-size=20 spring.datasource.hikari.minimum-idle=10 spring.datasource.hikari.idle-timeout=300000 spring.datasource.hikari.max-lifetime=1200000 spring.datasource.hikari.connection-timeout=20000
两者核心区别与联系
| 对比维度 | 线程池 | 数据库连接池 |
|---|---|---|
| 本质 | 任务调度器:管理任务的执行者(线程)。 | 资源管理器:管理物理资源(数据库连接)。 |
| 关系 | 使用者:线程池中的线程是执行任务的单元。 | 被使用者:数据库连接池本身是一个资源,它需要被线程池中的线程来使用。 |
| 工作模式 | 任务队列 + 线程:任务进入队列,线程从队列中取出任务执行。 | 连接池 + 连接:应用从池中获取一个连接,使用完后归还。 |
| 典型交互场景 | 在一个 Web 应用中:1. 用户请求到达,Tomcat 从线程池中分配一个工作线程来处理该请求。 2. 该线程需要查询数据库,于是它从数据库连接池中获取一个连接。 3. 执行 SQL 查询。 4. 归还连接到连接池。 5. 线程处理完毕,返回响应,线程回到线程池中等待下一个任务。 | (如上所述) |
一句话总结它们的关系:
线程池中的线程去执行任务,当任务需要访问数据库时,这些线程会去数据库连接池中借用连接,用完后再归还。
最佳实践与常见误区
线程池
-
最佳实践:
- 避免使用
Executors创建线程池:除非是简单的测试场景,推荐直接使用ThreadPoolExecutor,明确指定所有参数。 - 根据业务特点配置参数:计算密集型任务和 I/O 密集型任务的
corePoolSize和maximumPoolSize配置策略不同。 - 处理异常:提交给线程池的任务(
Runnable或Callable)必须能正确处理异常,否则异常会被线程池“吞掉”,导致问题难以排查,推荐使用try-catch包裹任务逻辑。 - 合理设置拒绝策略:根据业务需求选择合适的拒绝策略,而不是简单地抛出异常,对于非核心业务,
DiscardPolicy可能是可接受的。
- 避免使用
-
常见误区:
- 认为线程池越大越好:线程数并非越多越好,线程数过多会导致上下文切换开销急剧增加,反而降低性能,应根据 CPU 核心数和任务类型进行调优。
- 忽略任务队列的大小:使用无界队列(如
LinkedBlockingQueue)可能导致任务无限堆积,最终耗尽内存,引发 OOM。
数据库连接池
-
最佳实践:
- 使用高性能连接池:优先选择 HikariCP 或 Druid。
- 合理设置
maximumPoolSize:这个值需要与数据库服务器的配置相匹配,设置过大会压垮数据库,设置过小会成为应用瓶颈,需要通过压力测试来确定。 - 务必关闭连接:使用
try-with-resources语句来确保Connection,Statement,ResultSet等资源在使用后能被正确关闭,防止连接泄漏。 - 监控连接池状态:利用 Druid 或 HikariCP 提供的监控功能,实时观察活跃连接数、空闲连接数、等待时间等指标,及时发现性能瓶颈或连接泄漏问题。
-
常见误区:
- 不设置连接超时:如果数据库宕机,应用可能会无限期地等待一个连接,导致所有线程挂起,必须设置
connectionTimeout。 - 忘记处理连接泄漏:由于代码错误(如未执行
conn.close()),连接没有被归还到池中,久而久之,池中可用连接被耗尽,应用无法再获取新连接,最终崩溃。 - 认为连接池越大越好:同线程池,连接数过多会耗尽数据库服务器的资源(内存、文件句柄等),导致数据库响应缓慢甚至崩溃。
- 不设置连接超时:如果数据库宕机,应用可能会无限期地等待一个连接,导致所有线程挂起,必须设置
希望这份详细的讲解能帮助你彻底理解 Java 线程池和数据库连接池!
