通过 Windows 自带的“重置此电脑”功能(最简单,推荐首选)
这种方式不需要U盘,系统会自动完成,适合大部分用户,尤其适合电脑还能正常开机进入桌面系统的情况。

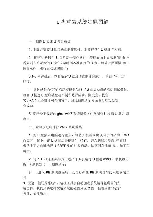
准备工作
-
备份重要数据!备份重要数据!备份重要数据!
- 必须备份: 桌面文件、我的文档、视频、图片、音乐等个人文件夹。
- 建议备份: 浏览器收藏夹、聊天记录(如微信、QQ的文件记录)、开发工具的配置等。
- 注意: 重置过程会格式化C盘,所有C盘内的文件都会被清空!
- 如何备份: 可以将文件拷贝到U盘、移动硬盘、另一台电脑,或者上传到百度网盘、OneDrive等云端。
-
确保电脑电量充足。 最好连接电源适配器,防止中途断电导致系统损坏。
-
记录重要软件的序列号或账号密码。 比如Office、Adobe等软件,重装后需要重新激活。
详细步骤
第一步:进入重置选项

- 点击桌面左下角的 “开始菜单” (Windows图标)。
- 点击 “设置” (齿轮图标)。
- 在设置窗口中,选择 “更新和安全”。
- 在左侧菜单中,选择 “恢复”。
- 在右侧找到 “重置此电脑” 部分,点击 “开始” 按钮。
第二步:选择重置方式(关键步骤)
点击“开始”后,系统会提供两个选项,请根据您的需求选择:
-
选项1:保留我的文件
- 效果: 删除所有安装的应用程序(如Office、Photoshop、浏览器等),但会保留你的个人文件(桌面、文档、图片等)。
- 适用场景: 想要快速清理系统垃圾和软件,但不想丢失个人文件,重装后,你需要重新安装所有软件。
- 推荐: 如果不确定,或者只是想清理系统,这个选项更安全。
-
选项2:删除所有内容
(图片来源网络,侵删)- 效果: 相当于全新安装,会删除所有个人文件和所有应用程序。
- 适用场景: 准备卖掉或送人电脑,或者C盘有重要文件但忘记备份了,想彻底清空。
- 注意: 如果你选择了这个选项,系统在重置前会让你确认是否要删除所有文件,请务必确认。
我们以最常见的“保留我的文件”为例:
第三步:选择云下载或本地重新安装
选择“保留我的文件”后,系统会提示你选择如何重新安装Windows:
-
云下载(推荐)
- 优点: 从微软服务器下载最新的Windows 10安装文件,版本纯净、稳定,包含最新的更新,网速好的情况下很快。
- 缺点: 需要稳定的网络连接。
-
本地重新安装
- 优点: 使用电脑中已有的Windows安装文件进行重装,无需联网。
- 缺点: 如果你的系统文件已经损坏或版本过旧,重装后的系统可能也有问题。
我们选择“云下载”:
第四步:确认并开始重置
- 系统会最后显示一个摘要,告诉你将保留什么、删除什么。
- 确认无误后,点击 “重置” 按钮。
- 电脑会重启,并开始漫长的重置过程,这个过程可能需要30分钟到2小时不等,请耐心等待,期间不要关闭电脑或断电。
- 重置完成后,电脑会像新买来时一样,进入Windows的初始设置界面(选择国家、时区、输入法、创建用户名等)。
- 按照提示一步步操作,最后进入桌面,你的系统就是一个全新的Windows 10了,只剩下一些自带的驱动程序。
第五步:安装驱动和软件
- 安装驱动: 进入桌面后,你可能需要安装显卡、声卡、网卡等驱动,可以:
- 使用电脑品牌官网(如联想、戴尔、惠普)的驱动检测工具自动安装。
- 或手动下载对应型号的驱动安装。
- 安装软件: 重新安装你需要的所有软件,如Office、浏览器、微信等。
使用U盘安装(最彻底,适合无法开机的电脑)
如果电脑无法开机进入系统,或者你想获得一个最纯净的安装环境,就需要使用U盘进行安装。
准备工作
- 一个8GB或以上的U盘。 (U盘内的所有数据都会被格式化,请提前备份!)
- 另一台能正常上网的电脑。 用来制作启动盘。
- Windows 10的ISO镜像文件。
- 获取方法: 访问微软官方下载页面:https://www.microsoft.com/zh-cn/software-download/windows10,选择“下载工具”,运行后会帮你下载最新的Win10镜像。
- 制作U盘启动盘的工具。 最推荐微软官方的 “媒体创建工具” (Media Creation Tool),它下载和制作一步到位。
详细步骤
第一步:制作U盘启动盘
- 在另一台电脑上,打开下载好的“媒体创建工具”。
- 接受许可条款。
- 选择 “为另一台电脑创建安装介质”。
- 选择语言、版本和架构(通常默认即可,直接点击下一步)。
- 选择 “U盘”,然后点击下一步。
- 插入你的U盘,工具会自动识别,点击下一步。
- 工具会自动下载Windows 10文件并制作启动盘,这个过程需要较长时间,请保持网络通畅。
- 制作完成后,U盘启动盘就做好了。
第二步:设置电脑从U盘启动
- 将制作好的U盘插入需要重装系统的电脑。
- 重启电脑,并在开机画面出现时,反复按下特定键进入BIOS/UEFI设置界面,这个键通常是:
F2,F10,F12,DEL,ESC(具体请看开机画面上的提示)。
- 在BIOS设置中,找到 “Boot” 或 “启动” 选项。
- 将启动顺序的第一项设置为你的U盘(通常显示为
USB-HDD,SanDisk, 或U盘的品牌名)。 - 保存设置并退出(通常是按
F10,然后选择Yes保存),电脑会自动重启。
第三步:开始安装Windows
- 电脑会从U盘启动,进入Windows安装程序界面,选择语言、时间和键盘输入法,点击 “下一步”。
- 点击左下角的 “修复计算机” -> “疑难解答” -> “命令提示符”。
- 在命令提示符中,输入
diskpart并回车,然后输入list disk回车,找到你的U盘对应的磁盘号(通常是Disk 1,因为Disk 0是电脑硬盘)。 - (重要!) 为了避免误操作,先输入
select disk 0(选择电脑硬盘),然后输入clean回车,清空硬盘分区。这一步会删除硬盘所有数据! - 然后依次输入以下命令来创建新的分区(安装Windows的位置):
create partition primary // 创建主分区 format fs=ntfs quick // 快速格式化为NTFS格式 assign letter=c // 分配盘符为C active // 设为活动分区 exit // 退出diskpart - 关闭命令提示符,返回到疑难解答界面,选择 “卸载所有驱动” 或 “高级选项” -> “启动修复” -> “启动修复”(如果直接看到安装界面,此步可省略)。
- 此时会再次进入Windows安装界面,点击 “现在安装”。
- 输入产品密钥(如果没有,可以点击“我没有产品密钥”稍后激活)。
- 选择 “自定义:仅安装Windows (高级)”。
- 选择你刚刚创建的那个分区(通常是C盘),然后点击 “下一步”。
- 接下来就是等待系统自动安装,过程与方式一类似,完成后会进入初始设置界面,按提示操作即可。
总结与建议
| 特点 | 重置此电脑 | U盘安装 |
|---|---|---|
| 难度 | ⭐ (非常简单) | ⭐⭐⭐ (需要一定操作) |
| 所需工具 | 无需U盘 | 需要一个U盘和另一台电脑 |
| 适用场景 | 电脑能正常开机,想快速清理系统 | 电脑无法开机,或想获得最纯净的系统 |
| 数据安全 | 可选择保留个人文件 | 需提前手动备份所有数据 |
| 系统纯净度 | 一般,会保留部分旧系统配置 | 非常纯净,等同于全新安装 |
给新手的建议:
- 首选方式一,因为它最简单、最安全,不容易出错。
- 无论选择哪种方式,数据备份都是第一步,也是最重要的一步!
- 操作过程中保持耐心,尤其是等待系统安装的时候。
希望这份详细的教程能帮助您成功重装Windows 10系统!如果在操作中遇到任何问题,可以随时追问。
